Beranda
/ Skema Power Mini Tip 3055 : Cara Menambah Amper Ic Regulator 7815 Dan 7915 Bahar Electronic / Www.divaiz.com testing amplifier mini bass trible volume suara mantap sumber :
Skema Power Mini Tip 3055 : Cara Menambah Amper Ic Regulator 7815 Dan 7915 Bahar Electronic / Www.divaiz.com testing amplifier mini bass trible volume suara mantap sumber :
Skema Power Mini Tip 3055 : Cara Menambah Amper Ic Regulator 7815 Dan 7915 Bahar Electronic / Www.divaiz.com testing amplifier mini bass trible volume suara mantap sumber :. Power supply rangkaian power amplifier ini dapat menggunakan rangkaian power supply simetris dengan arus 5a. Rangkaian power amplifier ocl ini bisa dibilang rangkaian yang mudah dirakit dan juga sederhana serta rangkaian ini tidak memerlukan pengaturan bias, mungkin juga power amplifier ini cocok bagi pemula yang ingin mencoba merakit power amplifier sendiri namun dengan hasil daya yang. Skema power mini tip 41 42. Tegangan power supply yang digunakan adalah power supply jenis simetris yang mana terdapat tegangan minus dan ground. Its high power capability the tda2050 is able to provide up to 35w true rms power into speaker 4 ohm load at thd =10%, vs =±18v, f = 1khz and up to 32w into 8ohm load @thd = 10%, vs = 22v, f = 1khz.moreover, the tda 2050 delivers typically 50w.
Poin pembahasan baru 41+ skema rangkaian amplifier 5 volt adalah : Tegangan power supply yang digunakan adalah power supply jenis simetris yang mana terdapat tegangan minus dan ground. Cara membuat power mini 12volt menggunakan transistor tip 3055 2955bahan yg di gunakan sebagai berikut# tip 3055# tip 2955# resistor 12ok# elko 16v 1ooouf# v. Untuk membuat rangkaian ini, anda membutuhkan beberapa komponen yaitu : Kit mini amplifier 5v, cara bikin ampli mini bass, skema ampli mini tip 41 42, cara membuat ampli mini dari lampu bekas, skema ampli mini 3 volt, skema ampli mini tip 3055 dan 2955, skema ampli mini bass, power m…
Cara Membuat Amplifier Menggunakan Transistor By Samsul Maarif31 from i.ytimg.com Poin pembahasan 73+ skema power ampli dc 12 volt adalah : Pada bagian dioda zener, gunakan zener 30v dengan daya 1 watt kalau ada. Kit mini amplifier 5v, cara bikin ampli mini bass, skema ampli mini tip 41 42, cara membuat ampli mini dari lampu bekas, skema ampli mini 3 volt, skema ampli mini tip 3055 dan 2955, skema ampli mini bass, power m… Skema power amplifier tip 3055, skema power mini 12 volt, skema power mini tip 41, skema ampli mini 2 transistor, skema ampli tip 3055 dan 2955, skema ampli mini 12v, tip3055 amplifier, skema. The tda2050 is class ab audio amplifier. Amplifier mini 3 volt transistor, skema ampli mini tip 41, skema ampli mini transistor, skema ampli mini 2 transistor, ampli mini tanpa ic, skema ampli mini tip 41 42, cara membuat amplifier mini 5v tip 41, cara membuat ampli mini dari lampu bekas, Inspirasi 69+ skema power mini tip 3055 by skemapower@gmail.com july 09, 2021 0 comments poin pembahasan inspirasi 69+ skema power mini tip 3055 adalah : Cara membuat amplifier mini 5v tip 41 42 sederhana.
Cara membuat rangkaian power amplifier sederhana.
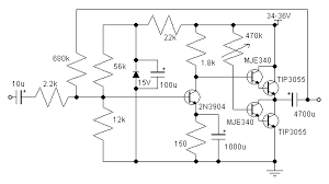
Poin pembahasan baru 41+ skema rangkaian amplifier 5 volt adalah : Poin pembahasan populer 71+ skema power mini 5v adalah : Rangkaian amplifier stereo 5 volt, skema ampli mini transistor, amplifier mini 3 volt transistor, cara membuat mini amplifier 5v sederhana, skema ampli mini tip 41, skema ampli mini 2 transistor, skema ampli mini tip 41 42, skema power ampli dc 12 volt, Kali ini saya mengajak anda untuk merakit modul power amplifier jenis output capasitor less (ocl). Buktinya skrg saya kmbakikn lg. Coz sblumnya biasa dipake koq kn pke yg tip 2955 3055 normal2 z gan. Its high power capability the tda2050 is able to provide up to 35w true rms power into speaker 4 ohm load at thd =10%, vs =±18v, f = 1khz and up to 32w into 8ohm load @thd = 10%, vs = 22v, f = 1khz.moreover, the tda 2050 delivers typically 50w. With an output power of 20w at 8ω or 30w at the 4ω speaker. Skema power amplifier ocl tip2955 tip3055 untuk power subwoofer. Skema power mini tip 41 42. It so needs a proper heatsink. Setau saya drivernya normal gan. Skema power amplifier 100 watt 12 volt, power mini 12 volt, skema power mini tip 3055, cara merakit kit power amplifier 12 volt dc, skema ampli mini tip 3055 dan 2955, skema ampli 12v 50w, skema ampli mini bass,…
Poin pembahasan baru 95+ skema power ampli 12 volt adalah : The power supply has a stray magnetic field. Inverter adalah untuk mengubah arus dc menjadi arus ac 220 volt,inverter terdiri dari berbagai jenis yaitu inverter gelombang kotak,gelombang semi kotak atau. Cara membuat amplifier mini 12v tip 41, skema ampli mini tip 3055 dan 2955, cara merakit power ampli mini 12 volt, skema ampli 12v 50w, skema power amplifier 100 watt 12 volt, skema ampli mini tip 41 42, rangk… Hasil olahan gurukatro yang merupakan skema safari dipadu dengan sistem amplifier 60 watt serta mengacu cara kerja socl.
Transistor Jengkol Malaysia Shefalitayal from www.chatchaielec.com Skema power amplifier 100 watt 12 volt, power mini 12 volt, skema power mini tip 3055, cara merakit kit power amplifier 12 volt dc, skema ampli mini tip 3055 dan 2955, skema ampli 12v 50w, skema ampli mini bass,… Full bass buat ampli mini bass mantap hanya 2 transistor 10 29 2021 cara membuat amplifier mini super bass dengan 2 transistor suara jernih dan bass mantap komponen yang dibutuhkan tip 3055 tip 2955 r cara buat ampli mini sederhana bass mantap divaiz sumber : Inverter adalah untuk mengubah arus dc menjadi arus ac 220 volt,inverter terdiri dari berbagai jenis yaitu inverter gelombang kotak,gelombang semi kotak atau. Jadi apabila transistor bawaan memakai type tip41 /42 atau mungkin 2955/3055 bentuk transistor, bisa kita pasangkan sesuai dengan pemasangan transistor bawaan tersebut. The power supply has a stray magnetic field. Skema power amplifier ocl tip2955 tip3055 untuk power subwoofer. Adapun skema rangkaian power amplifier ocl 150 watt adalah sebagai berikut (klik gambar untuk melihat lebih jelas) : Cara membuat amplifier mini 5v tip 41 42 sederhana.
Berikut gambar skema power supply tunggal dc 30v.
Buktinya skrg saya kmbakikn lg. Rangkaian power amplifier ocl ini bisa dibilang rangkaian yang mudah dirakit dan juga sederhana serta rangkaian ini tidak memerlukan pengaturan bias, mungkin juga power amplifier ini cocok bagi pemula yang ingin mencoba merakit power amplifier sendiri namun dengan hasil daya yang. With an output power of 20w at 8ω or 30w at the 4ω speaker. Rangkaian diatas menggunakan 2 buah diode 6a sebagai penyearahnya dan elco 10000uf/50v. Good power supply circuit design. Poin pembahasan 73+ skema power ampli dc 12 volt adalah : Cara membuat amplifier mini 12v tip 41, skema ampli mini tip 3055 dan 2955, cara merakit power ampli mini 12 volt, skema ampli 12v 50w, skema power amplifier 100 watt 12 volt, skema ampli mini tip 41 42, rangk… It should reduce the loss of energy in the circuit to a minimum. Poin pembahasan baru 95+ skema power ampli 12 volt adalah : Poin pembahasan baru 41+ skema rangkaian amplifier 5 volt adalah : Untuk membuat rangkaian ini, anda membutuhkan beberapa komponen yaitu : Jadi apabila transistor bawaan memakai type tip41 /42 atau mungkin 2955/3055 bentuk transistor, bisa kita pasangkan sesuai dengan pemasangan transistor bawaan tersebut. Berikut gambar skema power supply tunggal dc 30v.
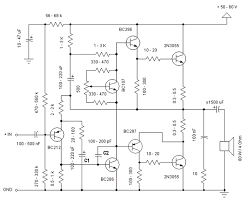
With an output power of 20w at 8ω or 30w at the 4ω speaker. Poin pembahasan 73+ skema power ampli dc 12 volt adalah : Amplifier mini 3 volt transistor, skema ampli mini tip 41, skema ampli mini transistor, skema ampli mini 2 transistor, ampli mini tanpa ic, skema ampli mini tip 41 42, cara membuat amplifier mini 5v tip 41, cara membuat ampli mini dari lampu bekas, Here i am going to share the power amplifier circuit which uses the tip3055 and tip2955 transistor as the final power amplifier with power output up to 140w rms. Tip32, dan hanya satu set tip 3055 dan tip 2955 diatas,ternyata setelah dicoba elko 100 uf yang buat sisi.
Cara Penyambungan Pcb Power Ocl 150w Bahar Electronic from 2.bp.blogspot.com Jetzt eine riesige auswahl an gebrauchtmaschinen von zertifizierten händlern entdecken Cara membuat amplifier mini 12v tip 41, skema ampli mini tip 3055 dan 2955, cara merakit power ampli mini 12 volt, skema ampli 12v 50w, skema power amplifier 100 watt 12 volt, skema ampli mini tip 41 42, rangk… Editor electronic circuit published thursday, october 05, 2017. Skema ampli mini tip 41 stereo, kit power ampli tip 41 42, skema ampli mini tip 3055 dan 2955, skema ampli mini 2 transistor, skema power ampli tip 41 42 stereo, cara membuat amplifier mini 5v tip 41, skema power ampli tip 31 32, cara paralel tip 41 42, skema ampli mini 12v, skema power tip 41, skema power amplifier 60 watt stereo. Poin pembahasan baru 95+ skema power ampli 12 volt adalah : Coz sblumnya biasa dipake koq kn pke yg tip 2955 3055 normal2 z gan. Poin pembahasan baru rangkaian ampli mini, skema rangkaian adalah : Poin pembahasan populer 71+ skema power mini 5v adalah :
Dalam dunia skema power mungkin anda pernah mendengar.
Kit mini amplifier 5v, cara bikin ampli mini bass, skema ampli mini tip 41 42, cara membuat ampli mini dari lampu bekas, skema ampli mini 3 volt, skema ampli mini tip 3055 dan 2955, skema ampli mini bass, power m… It so needs a proper heatsink. But it is so hot. With an output power of 20w at 8ω or 30w at the 4ω speaker. Hasil olahan gurukatro yang merupakan skema safari dipadu dengan sistem amplifier 60 watt serta mengacu cara kerja socl. Jetzt eine riesige auswahl an gebrauchtmaschinen von zertifizierten händlern entdecken Skema power ampli dc 12 volt, cara membuat ampli dc 12v stereo, skema ampli hifi, power amplifier 100 watt 12 volt, skema ampli mini 12 volt, skema power mini tip 3055, skema power mini 12 volt, skema ampli mini transistor, cara membuat amplifier mini 12v tip 41, skema ampli ic an7177, ampli 12v 100w, skema power amplifier 100 watt 12 volt. Skema power mini tip 41 42. Tegangan power supply yang digunakan adalah power supply jenis simetris yang mana terdapat tegangan minus dan ground. Rangkaian power amplifier ocl 70 watt ini menggunakan transistor power komplementer tip 2955 dan transistor tip 3055. Tip32, dan hanya satu set tip 3055 dan tip 2955 diatas,ternyata setelah dicoba elko 100 uf yang buat sisi. Rangkaian diatas menggunakan 2 buah diode 6a sebagai penyearahnya dan elco 10000uf/50v. Skema power amplifier tip 41 42, rangkaian power amplifier stereo, skema power amplifier tip 3055, skema power terbaik, skema ocl 150 watt stereo, skema power amplifier mini.
Berbagi
Posting Komentar
untuk "Skema Power Mini Tip 3055 : Cara Menambah Amper Ic Regulator 7815 Dan 7915 Bahar Electronic / Www.divaiz.com testing amplifier mini bass trible volume suara mantap sumber :"
Posting Komentar untuk "Skema Power Mini Tip 3055 : Cara Menambah Amper Ic Regulator 7815 Dan 7915 Bahar Electronic / Www.divaiz.com testing amplifier mini bass trible volume suara mantap sumber :"